Abluftreinigungsanlagen für den Schweinestall – Was gibt es zu beachten?
Eine Ausarbeitung der AG „Emissionsminderung“ des Netzwerks Fokus Tierwohl
Stand: Dezember 2023
- Ewald Grimm, Kuratorium fürTechnik und Bauwesen in der Landwirtschaft e.V. (KTBL)
- Dr. Sabrina Hempel, Leibniz-Institut für Agrartechnik und Bioökonomie (ATB Potsdam)
- Martin Kamp, Landwirtschaftskammer Nordrhein-Westfalen
- Prof. Stephan Schneider, Hochschule für Wirtschaft und Umwelt Nürtingen-Geislingen
- Sandra Terletzki, Landwirtschaftskammer Nordrhein-Westfalen
- Dr. Sabine Schütze, Landwirtschaftskammer Nordrhein-Westfalen
Auf schweinehaltenden Betrieben ist eine Abluftreinigungsanlage (ARA) bei der Neuerrichtung von geschlossenen, zwangsgelüfteten Ställen Pflicht, wenn der Betrieb immissionsschutzrechtlich genehmigungsbedürftig ist. Das ist z. B. der Fall, wenn die Zahl der Tierplätze von 2.000 bei Mastschweinen oder 750 bei Sauen überschritten wird. Dies gilt auch bei mehreren kleineren Einzelställen, die zusammen eine Anlage bilden und vorgenannte Schwellenwerte überschreiten. Seit der Neufassung der Technischen Anleitung zur Reinhaltung der Luft (TA Luft) von 2021 gelten Abluftreinigungsanlagen (in der TA Luft wird auch der Begriff „Abluftreinigungseinrichtung“ (ARE) verwendet) als Stand der Technik und sind generell vorgeschrieben. Es dürfen nur eignungsgeprüfte (zertifizierte) Anlagen eingesetzt werden, die bestimmte Mindestanforderungen an die Reinigungsleistung und Überwachung erfüllen. Ausnahmen gibt es nur für sogenannte „qualitätsgesicherte Haltungsverfahren, die nachweislich dem Tierwohl dienen“ (TA Luft, 2021) und bei denen aufgrund der freien Lüftung und des Auslaufs keine ARA einsetzbar ist. Bereits bestehende Ställe müssen bis Dezember 2026 nachgerüstet werden, wenn dies technisch möglich und insbesondere wirtschaftlich verhältnismäßig ist. Ist es nicht möglich und wirtschaftlich, sind Maßnahmen des Anhangs 11 oder gleichwertige Minderungsmaßnahmen umzusetzen, die einen Emissionsminderungsgrad von 40 % bei konventionellen Tierhaltungsanlagen oder bei tiergerechten Außenklimaställen von 33 % in Bezug auf Ammoniak ermöglichen. Darüber hinaus kann eine Abluftreinigung auch bei kleineren Betrieben erforderlich sein, wenn beim Neubau eines Stalles der Abstand zu Schutzgütern wie empfindlichen Biotopen oder zur Wohnbebauung nicht ausreichend ist. Hier den Überblick zu behalten ist meist gar nicht so einfach. Welche Abluftreinigungsanlagen gibt es? Welche eignet sich für welchen Betrieb? Welche Besonderheiten bringen die Anlagen mit? Dieser Kurzbeitrag bietet Ihnen Basisinformationen. Für mehr Details wird auf Fachliteratur verwiesen.
Grundsätzlich dienen Abluftreinigungsanlagen dazu, Emissionen zu mindern, d. h. Ammoniak, Gerüche oder Stäube aus der Stallabluft von Schweineställen zu entfernen und so die Umwelt vor Schadstoffen zu schützen (KTBL, 2023). Der Verzicht einer ARA ist z. B. bei frei gelüfteten Stallsystemen mit Außenklimareiz wie Offenfrontställen oder Ställen mit Auslauf möglich, die bestimmte Mindestanforderungen erfüllen. Die Ad-hoc-AG „Immissionsschutz und Tierwohl“ hat eine Vollzugshilfe „Tiergerechter Außenklimastall für Schweine“ erarbeitet, die in den Bundesländern angewandt werden kann (Pflanz, 2023). Die Begründung ist, dass der Betrieb einer ARA nur bei Zwangslüftung möglich ist, um die Stallabluft durch die Anlage zu fördern und somit reinigen zu können. Falls bei bestehenden geschlossenen Ställen mit Zwangslüftung eine Abluftreinigung technisch nicht möglich oder unverhältnismäßig ist, müssen anderweitige verfahrensintegrierte Minderungsmaßnahmen wie die Güllekühlung, Güllekanalverkleinerung oder Kot-Harn-Trennung nach Anhang 11 TA Luft eingesetzt werden (KTBL, 2023). Welche Möglichkeiten es gibt, können Sie hier in einem weiteren Beitrag der AG „Emissionsminderung“ nachlesen.
Es gibt verschiedene Funktionsweisen von Abluftreinigungsanlagen. Dazu gehören verschiedene Grundtypen sowie Kombinationen daraus (Hahne et al., 2023a; KTBL, 2023), um betriebsindividuell geeignete Anlagen einsetzen zu können.
Beispiele für verschiedene Anlagen
- Biofilter leiten die Abluft durch befeuchtete organische Materialien (z. B. Holzhackschnitzel) und reinigen so die Luft. Hauptsächlich werden sie zur Minderung von Gerüchen verwendet, es gibt aber auch Systeme, mit denen eine Ammoniakabscheidung möglich ist.
- Abluftwäscher waschen die Abluft mit einer Flüssigkeit (Wasser oder verdünnte Säure), sodass Schadstoffe von der Gasphase in die Flüssigphase überführt werden. Bei der Verwendung von Wasser bauen im Wasser vorhandene Mikroorganismen die abgetrennten Abluftinhaltsstoffe ab (KTBL, 2023). Sind zusätzlich noch gezielt Füllkörperschüttungen oder -packungen für Mikroorganismen vorhanden, handelt es sich um Rieselbettfilter.
- Chemowäscher arbeiten mit einer Säure anstelle von Wasser und berieseln die Abluft von oben mit der Waschflüssigkeit, wodurch Ammoniak gebunden wird.
- Mehrstufige Anlagen kombinieren verschiedene Reinigungsstufen und -prinzipien und können z. B. Vorteile der verbesserten Ammoniakabscheidung eines Chemowäschers mit dem Geruchsabbau eines Biofilters verbinden.
Nicht jede Anlage und Anlagenkombination kann Ammoniak, Geruch und Staub reinigen. Tabelle 1 stellt die Eignung verschiedener Anlagen bezüglich der Minderung der verschiedenen Schadstoffe Ammoniak, Geruch und Staub dar. Welche Anlage für einen Betrieb notwendig und geeignet ist, muss individuell entschieden werden.
| Minderung von | |||
| Ammoniak | Geruch | Staub | |
| Biofilter | (x) | x | x |
| Rieselbettfilter | x | x | x |
| Chemowäscher | x | - | x |
| mehrstufige Anlagen | x | x | x |
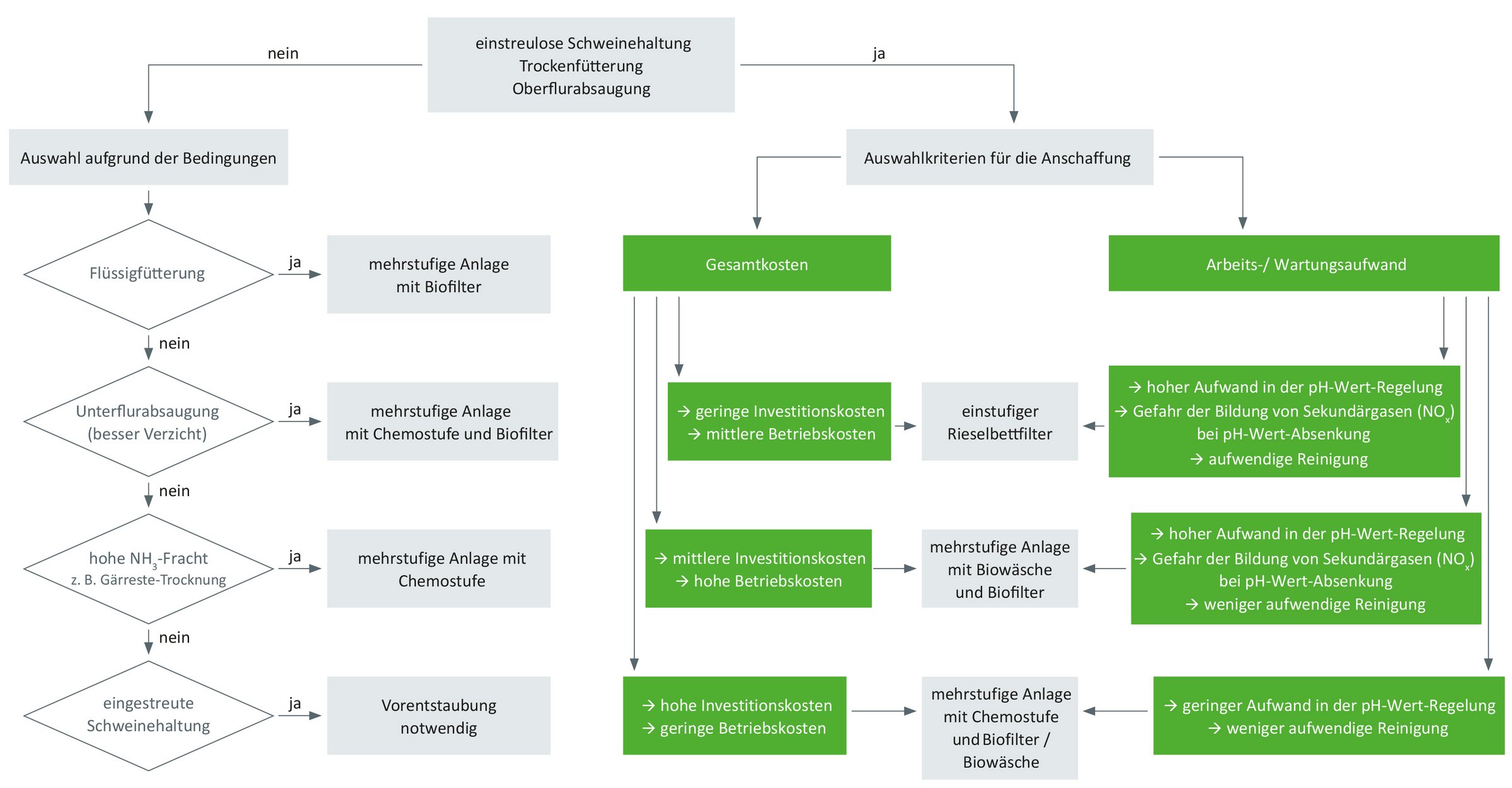
Abbildung 1 gibt einen ersten Überblick über allgemeine Auswahlkriterien zur Anschaffung einer ARA. Berücksichtigt werden wirtschaftliche Aspekte und Aspekte der Handhabung. Bei der Entscheidung für eine Anlage sollte neben den wirtschaftlichen Aspekten somit auch die die Eignung des Systems für den vorgesehenen Stall im Fokus liegen.
Die genauen Funktionsweisen der einzelnen Abluftreinigungsanlagen können in verschieden Literaturquellen nachgelesen werden. Am Ende dieses Beitrags befinden sich Literaturempfehlungen, denen die einzelnen Funktionsweisen, Vor- und Nachteile, Kenndaten wie der Frischwasser- oder Säurebedarf und viele weitere Informationen entnommen werden können.
Welche Anlage ist für welchen Stall geeignet?
Es muss für jeden Stall individuell entschieden werden, welche ARA verwendet werden soll. Entscheidend ist, dass die ARA für den Einsatzzweck zertifiziert ist. Weitere Kriterien sind z. B. die Leistung der Anlage oder auch die Stalltechnik, wie beispielsweise die Fütterungstechnik oder die Lüftungsanlage. Ist auf einem Betrieb aufgrund seiner genehmigten Anzahl von Tierplätzen eine ARA vorgeschrieben, darf nur dann darauf verzichtet werden, wenn z. B. durch einen Außenklimastall die Luft nicht über die ARA gereinigt werden kann und o. g. Anforderungen an ein qualitätsgesichertes Haltungsverfahren, das dem Tierwohl dient, erfüllt werden.
Bei einer Unterflurabsaugung ist darauf zu achten, dass diese richtig dimensioniert ist und korrekt betrieben wird (maximaler Füllstand des Güllekanals mindestens 50 cm unterhalb der Betonroste, Füllstand bis höchstens 30 cm unterhalb der Unterkante der Lüftungsöffnung, niedrige Strömungsgeschwindigkeit (VDI 3894/1; TA Luft, 2021)). Beispielsweise können Rieselbettfilter bei einer falschen Auslegung keine dauerhaft ausreichende Reinigungsleistung aufzeigen, da - abhängig vom Füllstand und der Tiefe der Güllekeller - permanent Luft über die Gülle und damit hohe Schadgasfrachten in den Filter gezogen werden und die Biologie das Herausfiltern dieser Stoffe nicht schafft. Bei dem Einsatz von Lebensmittelresten (Molke, Schlempe, Backwaren u. a.) besteht das Risiko, dass insbesondere die Anforderung an die Geruchsstoffkonzentration im Reingas nicht dauerhaft gewährleistet werden kann. In diesem Falle ist eine mehrstufige Anlage mit Biofilter zu empfehlen.
Die DLG hat verschiedene Anlagen zertifiziert.
Unter den jeweiligen Modellen sind im Detail weitere Informationen zu den Anlagen zu finden, auch bezüglich der Eignung.
Literatur
Es gibt drei neue Informationsmaterialien über die Abluftreinigung, die im Jahr 2023 erschienen sind:
- Hahne J., Arends F., Geburek F., Pfeifer T., Häuser S. (2023a): DLG-Merkblatt 483. Hinweise zum Betrieb von Abluftreinigungsanlagen für die Schweinehaltung. Teil 1: Grundlagen und Verfahrensübersicht. https://www.dlg.org/fileadmin/downloads/landwirtschaft/themen/publikationen/merkblaetter/dlg-merkblatt_483.pdf
- Hahne J., Arends F., Geburek F., Pfeifer T., Häuser S. (2023b): DLG-Merkblatt 483. Hinweise zum Betrieb von Abluftreinigungsanlagen für die Schweinehaltung. Teil 2: Betriebsdaten und Verbrauchswerte. https://www.dlg.org/fileadmin/downloads/landwirtschaft/themen/publikationen/merkblaetter/dlg-merkblatt_484.pdf
- KTBL (2023): Abluftreinigung für Schweinehaltungsanlagen. Verfahren – Leistungen – Kosten. Darmstadt, Kuratorium für Technik und Bauwesen in der Landwirtschaft e. V. (KTBL) (kostenpflichtig)
- Pflanz, W. (2023): Vollzugshilfe TA Luft zur Definition tiergerechter Außenklimastall beim Schwein, 2. Thüringer Schweinegipfel, 02.02.2023, Waltershausen, https://www.tbv-erfurt.de/files/downloads/themen/tierhaltung/2023/Vortrag_Prof_Pflanz_Aussenklima.pdf
Weitere Literaturhinweise:
- KTBL (2021): Ammoniakemissionen in der Landwirtschaft mindern. Gute Fachliche Praxis. https://www.ktbl.de/fileadmin/user_upload/Artikel/Emissionen/Ammoniakemissionen_in_Landwirtschaft_mindern.pdf
- Hahne J. (2021): Verschärfung der Anforderungen an die Reduzierung von Ammoniakemissionen aus der Tierhaltung. In: Frerichs L. (Hrsg.): Jahrbuch Agrartechnik 2020. Braunschweig: Institut für mobile Maschinen und Nutzfahrzeuge, 2021. – S. 1-14.
- LfULG (2014): Energieeffizienz in der Abluftreinigung (Schweinehaltung). Maßnahmen und Potenziale zur Erhöhung der Energieeffizienz bei Schweinehaltungsanlagen mit Abluftreinigung. Schriftenreihe, Heft 19/2014 https://publikationen.sachsen.de/bdb/artikel/22353/documents/31309